
Lista de verificare pentru serviciul clienți
Îmbunătățiți-vă serviciul clienți cu lista noastră practică de verificare pentru serviciul clienți – bifați totul pentru a vă pune pe drumul spre succes....


Află cum să creezi procese eficiente de servicii clienți în 5 pași: definește obiectivele, stabilește rolurile, cartografiază parcursul clientului, alege instrumentele și implementează bucle de feedback. Acești pași îmbunătățesc trainingul, productivitatea, automatizarea și satisfacția angajaților.
Cheia menținerii unui standard ridicat al serviciului pentru clienți este un proces detaliat pe care echipa ta îl poate urma. În alte industrii, precum aviația sau medicina, profesioniștii au reguli și proceduri stricte înainte de a pilota un avion sau a efectua o procedură medicală. Același cadru se aplică și managementului unei echipe de servicii clienți performante.
În acest articol vei afla ce sunt procesele de servicii clienți, beneficiile lor și de ce sunt ele esențiale pentru a oferi servicii excelente. Vom aborda 5 pași concreți pentru a crea procese eficiente, cum să eviți greșelile frecvente și vom analiza exemple reale de SOP-uri și diagrame de flux pentru inspirație.
Pe scurt, procesele de servicii clienți oferă echipei tale un ghid de luare a deciziilor de încredere. Gândește-le ca pe niște șabloane ce descriu activitățile implicate în gestionarea unui tichet de la solicitare până la rezolvare, definind în același timp ce înseamnă pentru tine o experiență de calitate pentru client.
Imaginează-ți că întâmpini aceeași problemă de două ori. Prima dată primești un răspuns rapid și ești escaladat imediat la un reprezentant senior sau primești chiar o reducere. A doua oară, ești pasat de la un agent la altul, fără ajutor concret, și te întrebi de ce prima dată a fost atât de ușor. Așa arată lipsa proceselor, când fiecare agent ia decizii arbitrare.
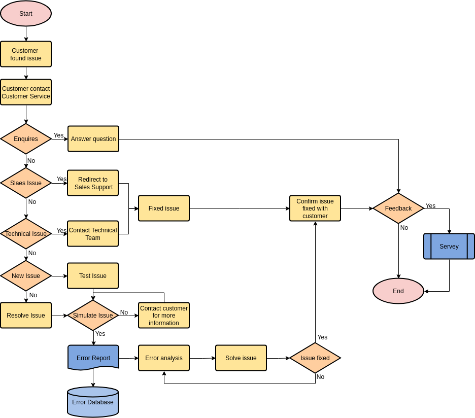
Procesele nu trebuie să fie scripturi stricte. Ele trebuie să fie flexibile și adaptabile, menținând același nivel de grijă pentru client pe măsură ce afacerea ta crește. De aceea, diagramele de flux și SOP-urile sunt cele mai populare alegeri pentru a reprezenta procesele.
Mai jos este o diagramă de flux simplificată a serviciului clienți, care detaliază traseul de la primul contact la rezolvarea tichetului:

Diagramele de flux simplifică luarea deciziilor, condensând procese complexe în pași ușor de înțeles și aplicat. De exemplu, datorită unei diagrame de escaladare, fiecare agent știe cui, cum și când să transfere un tichet. SOP-urile sunt documente structurate, detaliate, ce descriu procesele în profunzime. Poți vedea diagramele ca un rezumat vizual al unor SOP-uri mai robuste și detaliate.
Doar tu și echipa ta știți procesele exacte, dar oricine poate observa când nu aveți niciunul. Experiența pe care o oferă echipa ta de servicii clienți este momentul adevărului. Echipa ta este formată din oameni care vor avea zile bune și mai puțin bune, iar aceste reguli îi ajută să ia decizii rapide și coerente chiar și în zilele mai dificile.
Un proces standardizat de servicii clienți setează așteptările și arată că ești dedicat unei culturi centrate pe client. În final, procesele sunt despre a oferi experiențe pozitive constante și despre a face clienții să revină. Cu 3 din 5 clienți care părăsesc brandurile din cauza unor experiențe negative, procesele eficiente sunt esențiale pentru a crește loialitatea clienților.
Acestea sunt principalele beneficii ale stabilirii proceselor de servicii clienți:
Fie că îți rafinezi procesele existente, le pui pe hârtie sau construiești de la zero, acești cinci pași oferă o bază solidă pentru orice echipă de servicii clienți. Acești pași te vor ajuta să înțelegi situația actuală, să propui îmbunătățiri și să asiguri îmbunătățirea continuă. I-am ales pe baza experienței noastre și a clienților noștri în crearea proceselor eficiente de servicii clienți.

Totul începe cu orientarea către client. O auzi peste tot pentru că funcționează cu adevărat. Când te concentrezi pe clienți, toate celelalte obiective se aliniază. Bazând totul pe nevoile și așteptările clienților vei putea seta KPIs-cheie și procesele potrivite pentru a le atinge, ceea ce duce la servicii excelente.
Dar mai întâi, nu poți schimba ceea ce nu înțelegi. Analizează-ți procesele actuale. Chiar dacă nu sunt documentate și doar verbal convenite, serviciul tău clienți funcționează deja pe baza unor reguli nescrise și fluxuri de lucru. Poate funcționează bine de la început, dar tot merită să le notezi pentru a crea o experiență consecventă și a scurta perioada de onboarding.
Pentru a diagnostica procesele existente, pune-ți aceste întrebări:
După ce vezi lipsurile, gândește-te la ce fel de experiență vrei să aibă clienții tăi. Vom detalia cartografierea parcursului clientului la pasul următor, dar uneori, să-ți întrebi clienții este cea mai bună soluție. Nu uita să colectezi și feedback-ul angajaților. Perspectiva lor poate scoate la iveală probleme interne, dar te poate ajuta și să-ți înțelegi clienții.
Indiferent de mărimea echipei tale de servicii clienți, probabil ai roluri atribuite și procese stabilite, chiar și nescrise. Rafinează aceste procese și astfel vei putea delega roluri eficient.
Cineva va trebui să elaboreze procesele, să asigure trainingul și să urmărească progresul. Mai mult, anumite procese, precum escaladarea, vor defini clar rolurile seniorilor și juniorilor, ajutând la structurarea departamentelor. În plus, este bine să incluzi numele persoanei responsabile către care se pot adresa întrebări.
Dacă ai nevoie de ajutor în stabilirea rezultatelor așteptate ale interacțiunii cu clientul, încearcă să creezi o hartă de parcurs a clientului. Este o reprezentare vizuală a modului în care clientul își atinge scopurile. Detaliază toate punctele de contact, motivațiile și nevoile clientului în diverse etape, oferindu-ți un reper după care să modelezi interacțiunile.
Odată cu creșterea așteptărilor clienților, cel mai bine este să-i cunoști atât de bine încât să le poți rezolva problemele înainte ca ei să le observe. De exemplu, întrebările frecvente și simple pot indica lipsa opțiunilor de autoservire sau accesul dificil la acestea, ceea ce te poate determina să faci ajustări.
Cea mai bună modalitate de a economisi timp, atât pentru clienți cât și pentru angajați, este să investești în opțiuni de autoservire, precum bazele de cunoștințe. De fapt, un sondaj arată că 8 din 10 clienți cer mai multe opțiuni de autoservire prin portaluri dedicate:

Acestea permit agenților să direcționeze clienții către articole de ajutor, în loc să piardă timp cu fiecare pas al rezolvării. Un alt instrument important de autoservire sunt chatboții. Ei oferă suport umanizat 24/7, direcționând clienții spre soluții rapide mai eficient decât agenții umani.
Poate ai un proces excelent de suport, dar ai dificultăți în a-l unifica pe toate canalele și punctele de contact. De fapt, unul din principalele motive să setezi procese este să eviți silozurile de informații și transferurile între departamente. Puține lucruri deranjează mai mult clienții decât să fie transferați de la un agent la altul și să repete aceleași informații.
Un software bun de ticketing omnichannel îți va permite să ții toate echipele la curent și să partajezi fără efort informații între departamente și canale. Mai mult, astfel de sisteme facilitează colaborarea pe tichete, comunicarea între agenți și trasabilitatea acțiunilor.
Stabilirea proceselor nu este o acțiune singulară. Clienții și afacerea ta evoluează constant, redefinind ce înseamnă servicii bune. De aceea, este crucial să creezi o buclă de feedback. Asta înseamnă nu doar colectarea și analiza feedback-ului, ci și dezvoltarea continuă a proceselor. Astfel, poți corecta orice deficiență înainte ca ea să devină o problemă.
Înarmat cu cunoștințele despre procese și cu insight-uri de la colegi, KPIs și poate chiar de la clienți, poți începe să le documentezi. Stabilește obiective acționabile și responsabilități clare pentru a menține angajamentul față de noile procese. Descrie fiecare pas și enumeră resursele și informațiile necesare.
Anumite alegeri pot afecta negativ funcționarea proceselor. Iată câteva recomandări practice de care trebuie să ții cont când faci modificări.
Stabilirea proceselor de la început devine și mai valoroasă pe măsură ce firma crește. Gândește-te cât timp economisești dacă oferi noilor angajați un manual clar, în loc să repeți aceeași informație. Totuși, nu uita să comunici fiecare actualizare a proceselor și să oferi training angajaților existenți. Procesele își ating scopul doar când toți angajații sunt la curent.
Procesele de suport clienți trebuie să fie ușor de urmat și repetitive. De aceea, ele funcționează adesea pe bază de reguli tip if-then, exact ca o mașină. De exemplu, procesele tale pot prevedea că dacă te contactează un client enterprise, tichetul trebuie răspuns imediat. Setarea automatizărilor și a regulilor SLA crește eficiența și reduce erorile umane, dar cel mai important, economisește timp și bani.
Cu LiveAgent, poți reduce sarcinile repetitive. Regulile de automatizare sunt o funcționalitate robustă și flexibilă, ce pot copia majoritatea proceselor tale. Agenții nu vor mai pierde timp cu etichetarea corectă, vor primi automat tichetele potrivite și nu vor mai rata tichete urgente.

Regulile bune nu valorează nimic dacă agenții caută mereu informații sau dacă departamentele creează silozuri de date. Clienții detestă să repete aceleași date la mai mulți agenți. Asta arată că nu-i cunoști și nici nu te interesează să-i cunoști.
Pe de altă parte, clienții sunt dispuși să ofere date personale dacă asta înseamnă servicii personalizate, fără bătăi de cap. De fapt, 80% dintre consumatori vor da date personale în schimbul unor oferte sau reduceri. De aceea, trebuie să investești într-un software de suport clienți care să transforme centralizarea datelor într-un obicei firesc.
Este minunat să vezi KPIs în creștere, dar fără feedback direct de la clienți, nu vei ști niciodată cu adevărat ce funcționează. Cererea de feedback trebuie să facă parte din fiecare interacțiune cu clientul. Poți crea un SOP nou doar pentru modul de solicitare a feedback-ului. Totuși, și acest aspect poate fi automatizat ușor. Folosind instrumente precum integrarea Nicereply în LiveAgent, fiecare rezolvare de tichet va fi urmată automat de o solicitare de feedback.
Departamentele de servicii clienți și vânzări discută direct cu clienții. Partajarea informațiilor colectate cu celelalte departamente este crucială pentru sănătatea și succesul afacerii. Insight-urile lor sunt valoroase mai ales pentru marketing și dezvoltare, ajutând la decizii strategice. La rândul lor, serviciile clienți nu pot funcționa corect dacă nu știu pe ce lucrează celelalte departamente.
Consecvența este cea mai întâlnită problemă, deși procesele sunt gândite tocmai pentru coerență. Dacă ai procesele corecte dar nu sunt urmate, asigură-te că agenții sunt instruiți și trași la răspundere. Ascultă feedback-ul lor pentru a vedea dacă sursa problemei este alta.
Ignorarea feedback-ului poate costa mult în orice afacere, iar procesele de servicii clienți nu fac excepție. Ai stabilit noi procese, și brusc mai mulți clienți se plâng că sunt transferați excesiv. E momentul să revizuiești procesul. Poate ai introdus un pas inutil sau ai creat silozuri de informații.
Neutilizarea tehnologiei înseamnă pierderi zilnice de bani și resurse. Furnizorii de software help desk s-au gândit deja la procesele tale, dezvoltând reguli, automatizări și module de colaborare. Atenție însă la inovația forțată fără monitorizare, căci poate duce la servicii slabe și clienți frustrați.
Timpul de răspuns lent poate indica pași inutili sau lipsă în proces. Pașii lipsă duc la agenți nesiguri ce ezită în decizii, iar cei inutili încetinesc tot fluxul.
Nerevizuirea continuă a proceselor. Procesele trebuie ajustate permanent. Fiecare modificare aduce un nou ciclu de analiză. Include bucle de feedback, atât de la clienți cât și angajați, și monitorizează constant KPIs.
Feedback-ul pozitiv și angajații mai relaxați sunt scopul final, dar fără măsurători clare nu vei ști niciodată adevărata amploare a succesului. Stabilirea unor obiective măsurabile le permite agenților să vadă progresul și să-l sărbătorească.
Acești indicatori de performanță (KPI) te vor ajuta să măsori eficiența proceselor:
Timpul mediu de rezolvare (TTR): Cel mai bun indicator al eficienței procesului. Cu atâtea elemente implicate, e ușor ca un tichet să se blocheze. Dacă procesele sunt bine stabilite, clienții parcurg etapele rapid și eficient.
Timpul mediu de răspuns (ART): Dacă angajații pierd timp consultându-se sau analizând pasul următor, timpul de răspuns va crește. Un timp de răspuns scăzut arată că serviciul funcționează mai fluid.
Scorul de satisfacție a clientului (CSAT): Măsoară satisfacția generală față de agenții de suport. Clienții au așteptări ridicate privind profesionalismul și rapiditatea, iar capacitatea de a le răspunde se va reflecta direct în scor.

Alți indicatori, precum scorul de efort al clientului (CES), Net Promoter Score (NPS) sau rata de churn, pot crește și ei. Datorită unor timpi de răspuns și rezolvare mai buni, clienții se vor simți apreciați și mai loiali brandului tău. Setează obiective realiste și responsabilitate, dar ai grijă să nu creezi stres inutil pentru agenți.
Procesele de servicii clienți ghidează echipa în luarea deciziilor. Ele sunt șabloane pentru gestionarea tichetelor de la început la sfârșit. Iată câteva studii de caz cu companii care au implementat procese și beneficiile obținute.
Namecheap, lider în domeniul înregistrării de domenii și hosting, s-a confruntat cu multe solicitări de suport. Au creat procese clare de escaladare pentru a gestiona mai bine serviciile clienți.
Definind niveluri de servicii și competențe, au asigurat clasificarea și trimiterea tichetelor către echipele potrivite. Astfel, au redus escaladările inutile și au scurtat timpul de rezolvare a problemelor complexe.
Texas Tech University a avut dificultăți în gestionarea solicitărilor numeroase de la studenți și angajați. Au creat SOP-uri pentru scenarii precum probleme tehnice, întrebări administrative și urgențe.
Aceste SOP-uri au oferit pași clari pentru escaladare, comunicare între departamente și rezolvare rapidă a problemelor. Astfel, comunicarea și coordonarea internă s-au îmbunătățit.
Airbnb utilizează procese de suport personalizate pentru a îmbunătăți experiența clienților. Au SOP-uri pentru probleme comune precum rezervări, siguranță sau dispute între gazde și oaspeți.
Aceste SOP-uri ghidează agenții de suport prin fiecare etapă, de la solicitare la rezolvare, asigurând răspunsuri coerente și personalizate. Această abordare a scurtat timpii de rezolvare și a crescut încrederea și loialitatea clienților.
Viitorul înseamnă experiențe personalizate și constante, iar AI este în prim-plan. Am discutat despre stabilirea regulilor de automatizare pentru a respecta automat procesele. AI-ul va prelua sarcinile repetitive. Astfel, agenții umani se pot concentra pe ceea ce știu să facă cel mai bine: empatie, creativitate și cazuri complexe.
Chatboții AI pot fi programați să respecte procesele tale, devenind agenți preinstruiți. Dacă e nevoie de escaladare, chatboții pot conecta clienții cu agenții potriviți din departamentele relevante.
Chatboții și copiloții AI vor ajuta și la eliminarea silozurilor de informații. Colectând date din conversații, pot oferi sugestii, insight-uri și rezumate ale interacțiunilor anterioare. Îi poți integra ușor pe site folosind opțiuni no-code, precum botul URLsLab.
Clienții de azi navighează natural între canale, de aceea prezența omnichannel aduce beneficii. Totuși, a oferi experiențe pozitive pe toate aceste canale este o provocare. Un software omnichannel te va ajuta să ții pasul cu cererea, unificând procesele și experiențele într-un singur panou de control. Funcții precum sistemul de ticket hibrid îți permit să urmărești parcursul clientului pe mai multe canale într-un singur tichet, facilitând colaborarea și partajarea informației.
Doar echipa ta îți cunoaște procesele exacte, dar toți clienții observă când nu ai niciunul. Procesele eficiente de servicii clienți te vor ajuta să oferi experiențe excelente, transformând clienții în fani loiali. De aceea, investiția în procese și suport pentru clienți este crucială.
Cea mai dificilă parte este asigurarea consecvenței între canale și departamente. Un software bun de servicii clienți simplifică colaborarea, partajarea informațiilor, automatizarea și urmărirea parcursului clientului într-un singur panou, asigurând experiențe coerente. Testează gratuit 30 de zile software-ul LiveAgent pentru servicii clienți!
Automatizează și atinge obiectivele KPI cu software-ul de servicii clienți de la LiveAgent! Gestionează procesele de servicii clienți, automatizează și atinge-ți obiectivele KPI cu software-ul de servicii clienți de la LiveAgent!

Îmbunătățiți-vă serviciul clienți cu lista noastră practică de verificare pentru serviciul clienți – bifați totul pentru a vă pune pe drumul spre succes....

Rapoartele de servicii de asistență clienți ajută întreprinderile să urmărească tendințele, să identifice domeniile de îmbunătățire și să ia decizii informate p...

Stăpânește serviciul pentru clienți în 2025! Crește loialitatea, veniturile și abilitățile cu sfaturi de la experți, cele mai bune practici și o încercare gratu...